| Autor | Thema |
|---|---|
|
icepic
SP-Schnüffler Registriert seit: Okt 2003 Wohnort: Schönaich Verein: Solaris-RMB e.V.;TRA #10579 L2;T2 Beiträge: 875 Status: Offline |
Beitrag 112862
[
Da wir ja unsere Platine vorher mit dem Autorouter "versaut"
haben, wollen wir nun die wichtige u. richtige Arbeit üben, das "Manuelle Routing" Aber unsere Platine ist doch schon geroutet !?! Kein Problem, mit dem RIPUP Befehl, kann jede einzelne Leiterbahn wieder zum Gummiband werden, oder eben auch die ganze Platine.Also lasst uns alles wieder rückgängig machen !!! Befehl RIPUP anklicken und dann für die ganze Platine "GO"(kleine Ampel) wir werden dann noch gefragt: JA......ja......und dann, wieder bei den Gummibändern ![]() Die Frage ob man den "neusten" PC hat, beantwortet man sich, wenn man links neben der SPACE-Taste schaut !!!! |
|
icepic
SP-Schnüffler Registriert seit: Okt 2003 Wohnort: Schönaich Verein: Solaris-RMB e.V.;TRA #10579 L2;T2 Beiträge: 875 Status: Offline |
Beitrag 112864
[
Mit RIPUP und anklicken einer einzelnen Leiterbahn, können wir jede einzelne o. Teilstücke auflösen !!!
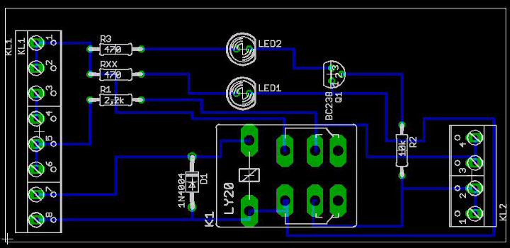
Doch nun zum Manuellen Routen !! Das geschieht mit dem ROUTE-Befehl (roter Pfeil). Wir wählen den Routebefehl aus, und klicken dann z.B. auf das untere Signal(GND) an unserer Klemmleiste.(rechter blauer Pfeil). Es leuchten dann alle Stellen auf, an welchen das GND Signal anliegt und wohin auch die Leiterbahn gezogen werden muss. Durch klicken mit der rechten Maustaste können wir den Abknickmodus einstellen(45Grad, 90Grad, usw) der gewählte Modus ist oben in der Leiste sichtbar(grüner Pfeil). Den Layer in dem wir routen, können wir über das Pulldown-Menü(gelber Pfeil) wählen. Bei unserer Platine macht ja Bottom sinn !!! Es werden nun so nacheinander die Lötaugen der Bauteile mit den Leiterbahnen verbunden. Geändert von icepic am 03. Februar 2007 um 19:27 Die Frage ob man den "neusten" PC hat, beantwortet man sich, wenn man links neben der SPACE-Taste schaut !!!! |
|
icepic
SP-Schnüffler Registriert seit: Okt 2003 Wohnort: Schönaich Verein: Solaris-RMB e.V.;TRA #10579 L2;T2 Beiträge: 875 Status: Offline |
Beitrag 112866
[
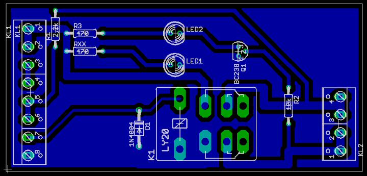
Eventuell sieht dann unsere fertige Arbeit so aus !!
Die Frage ob man den "neusten" PC hat, beantwortet man sich, wenn man links neben der SPACE-Taste schaut !!!! |
|
icepic
SP-Schnüffler Registriert seit: Okt 2003 Wohnort: Schönaich Verein: Solaris-RMB e.V.;TRA #10579 L2;T2 Beiträge: 875 Status: Offline |
Beitrag 112870
[
Sieht schon fast gut aus !!!
Nur die Leiterbahnen, sind noch etwas dünn, vorallem jene welche ordentlich Strom abbekommen werden ! Aber auch das ist kein Problem !!! Wozu gibt es den CHANGE-Befehl. Wir haben ihn schon benutzt um die Textgröße zu ändern, und jetzt benutzen wir ihn ebenso bei den Leiterbahnen. Change Width - Breite ändern. Wir wählen 0.07 inch o. je nachdem was wir als Einheit beim Raster eingestellt haben auch 70 mil. Siehe Bild Raster auf mil)und klicken dann auf die Segmente der Leiterbahn und wir sehen, dass jedes Teilstück breiter wird. Die Frage ob man den "neusten" PC hat, beantwortet man sich, wenn man links neben der SPACE-Taste schaut !!!! |
|
icepic
SP-Schnüffler Registriert seit: Okt 2003 Wohnort: Schönaich Verein: Solaris-RMB e.V.;TRA #10579 L2;T2 Beiträge: 875 Status: Offline |
Beitrag 112872
[
Die Umschaltung zwischen inch u. mil geeschieht über das Raster-Fenster. Zu Erreichen über das Menü Ansicht-->Raster !!!
Es kann jeder Zeit wieder auf Standard zurückgestellt werden (Inch). Aber auch mm sind möglich, aber bitte nur zum Zeichnen von Platinenumrissen u.ä. (Wert bei Raster auch ändern 1mm o. 5mm o. 10mm) Sonst immer auf "inch" oder "mil"(1/1000 inch) lassen !!!! Geändert von icepic am 03. Februar 2007 um 19:25 Die Frage ob man den "neusten" PC hat, beantwortet man sich, wenn man links neben der SPACE-Taste schaut !!!! |
|
icepic
SP-Schnüffler Registriert seit: Okt 2003 Wohnort: Schönaich Verein: Solaris-RMB e.V.;TRA #10579 L2;T2 Beiträge: 875 Status: Offline |
Beitrag 112882
[
Schon verlegte Leiterbahnen, kann man mit dem MOVE Befehl auch verschieben !! Dabei gibt es einige Besonderheiten z.B. kann ein gerades Stück Leiterbahn zwischen zwei Pins nicht verschoben werden, da es nur aus einem geraden Stück besteht !! Es können immer nur Segmente zwischen Knickstellen bewegt(Move) werden. Um nun das gerade Stück zu verschieben, benutzen wir den SPLIT-Befehl der ein Segment in zwei Hälften spittet.
Siehe Beispiel: Kann nicht bewegt werden !!! Nun mit Split in Teile getrennt und nach oben bewegt !!!! und hier mehrfach durchgeführt (moderne Leiterbahnenkunst) ![]() Geändert von icepic am 03. Februar 2007 um 19:38 Die Frage ob man den "neusten" PC hat, beantwortet man sich, wenn man links neben der SPACE-Taste schaut !!!! |
|
icepic
SP-Schnüffler Registriert seit: Okt 2003 Wohnort: Schönaich Verein: Solaris-RMB e.V.;TRA #10579 L2;T2 Beiträge: 875 Status: Offline |
Beitrag 112884
[
Das ganze "Manuelle Routing" ist also ein wiederholter Prozess von "ROUTE"; "MOVE"; "SPLIT"; "RIPUP"; "CHANGE-Width" in unterschiedlicher Reihenfolge, bis die Leiterbahn so liegt wie gewünscht.
Das Ganze am besten an einer Testplatine üben, üben, üben und sehen u. verstehen wie die Befehle so funktionieren. Es ist noch kein Layoutmeister vom Himmel gefallen. Oder doch Autorouter ? Na dann auf gehts....so in etwa soll es aussehen !!! Nein, nicht das Startgerät....nur Beispiel.... Geändert von icepic am 03. Februar 2007 um 19:51 Die Frage ob man den "neusten" PC hat, beantwortet man sich, wenn man links neben der SPACE-Taste schaut !!!! |
|
icepic
SP-Schnüffler Registriert seit: Okt 2003 Wohnort: Schönaich Verein: Solaris-RMB e.V.;TRA #10579 L2;T2 Beiträge: 875 Status: Offline |
Beitrag 112890
[
Eine "endgültige" Version des Startgeräts !! So ähnlich kann es aussehen
Die Frage ob man den "neusten" PC hat, beantwortet man sich, wenn man links neben der SPACE-Taste schaut !!!! |
|
icepic
SP-Schnüffler Registriert seit: Okt 2003 Wohnort: Schönaich Verein: Solaris-RMB e.V.;TRA #10579 L2;T2 Beiträge: 875 Status: Offline |
Beitrag 112891
[
Sollte es Fragen, Ungereimtheiten, Fehler o.ä. in den Crash-Kurs-Teilen geben. Nur zu......im Diskussionsfred
http://www.raketenmodellbau.org/forum?action=hitthread&threadid=7189&page=1 .....könnt ihr sie loswerden. Die Frage ob man den "neusten" PC hat, beantwortet man sich, wenn man links neben der SPACE-Taste schaut !!!! |
|
icepic
SP-Schnüffler Registriert seit: Okt 2003 Wohnort: Schönaich Verein: Solaris-RMB e.V.;TRA #10579 L2;T2 Beiträge: 875 Status: Offline |
Beitrag 113030
[
Ein bekanntes Problem mit den Bauteilen aus der Bibliotehk möchte ich jetzt ansprechen, und zwar die Größe der Lötaugen(Pads). Diese sind in der Standardbibliothek dafür ausgelegt, dass man die Platine industriell fertigen lässt. Und bei dieser Fertigung wird bei den Lötaugen auch eine Durchkontaktierung vorgesehen, so dass die Padgrösse kleiner gewählt werden kann. Das Problem fällt einem meist erst auf, wenn man die neue Platine bohren will. Die Standardlötaugen sind so klein und dünn, dass sie sich meist beim Bohren von der Platine lösen oder es bleibt recht wenig Kupfer zu löten übrig !!!
Die Größe der Lötaugen(Pads) kann aber nicht mit dem CHANGE-Befehl geändert werden !!! Die Größe(Diameter) ist in der Bibliothek festgelegt worden, wie auch der Bohrungsdurchmesser des Pads(Drill) Es muss also die Bibliothek geändert werden !!! Und da können wir uns für unterschiedliche Methoden entscheiden. Methode 1 Wir ändern das Bauteil in der Original-Bibliothek. Vorteil ist, dass das Bauteil ganz einfach mit dem UPDATE-Befehl auf den Neuen Stand gebracht werden kann. Wenn wir schon eine Platine mit der Orginalbibliothek begonnen haben, so können wir ohne grössere Änderungen die Lötaugen ändern. Evtl. eine Kopie der Orginalbibliothek anfertigen (*.lbr umbenennen). Methode 2 Wir machen uns eine eigene Bibliothek, mit den geänderten Bauteilen. Dies ist vielleicht die bessere Methode, die Bibliothek sollte aber schon vor dem Entwurf einer neuen Platine erstellt worden sein !! Denn es kann mit dem CHANGE-Package nur eine neue Package(Gehäuse)-Variante aus der selben Bibliothek gewählt werden. Es gibt zwar den REPLACE-Befehl im Boardeditor, aber er funktioniert nur ohne den zugehörigen Schaltplan und das gibt INKONSISTENZEN !!! Sollte nur im Notfall verwendet werden. Es kommt dann beim Öffnen des Board o. Schaltplans die Meldung Werde nun die Methode 2 erkären. Wir machen eine Neue Bibliothek RMB.lbr !!! Die Frage ob man den "neusten" PC hat, beantwortet man sich, wenn man links neben der SPACE-Taste schaut !!!! |





haben, wollen wir nun die wichtige u. richtige Arbeit üben, das "Manuelle Routing"
Kein Problem, mit dem RIPUP Befehl, kann jede einzelne Leiterbahn wieder zum Gummiband werden, oder eben auch die ganze Platine.
Raster auf mil)